伟德国际1949官网党委学生工作部(武装部)是学校党委和行政领导下的学校本专科学生教育、管理、服务的职能部门,负责本专科生的思想政治教育、奖励与处分、心理健康教育、就业指导、创新创业、网络思政、学生资助、国防教育、学生军训、征兵入伍以及辅导员队伍建设等工作。

设学生教育管理科、国防教育科(征兵工作站)、学生综合信息中心、心理健康教育与咨询中心、学生资助中心等科室(中心),代管就业指导中心与创新创业教育学院。另设有少数民族学生工作办公室,协助学校相关部门、学院开展少数民族学生教育管理服务工作。此外,伟德国际1949官网学生工作委员会、毕业生就业工作委员会、学校创新创业教育工作领导小组、学生资助工作领导小组、大学生心理健康教育工作领导小组、国防教育工作领导小组、人民防空委员会等的办公室设在学生处。

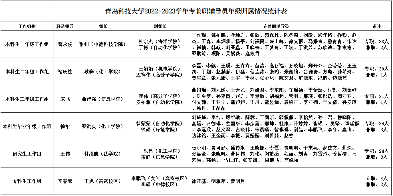
关于公布2022-2023学年辅导员年级工作组名单的通知

发布者: 审核人: 发布时间:2022年10月24日 10:39

青科大学字﹝2022﹞31

各学院、校区:

为深入贯彻落实学校第十一次党代会精神,按照学校关于组建辅导员年级工作组开展工作的相关要求,结合过去一年六个年级工作组运行情况和工作实际,各辅导员工作组在联系领导的指导下,先后完成了组长换届,组员更新等工作,经学生处处长办公会研究审议,确定了6位处级干部联系各年级工作组,以及18名组长、副组长人选,现予以公布。

各年级工作组组长、副组长履职尽责、勇于担当,紧密配合工作组联系领导,围绕学校第十一次党代会目标任务、2022年党政工作要点、学生工作要点,结合年级工作重点和学生成长需求,聚焦“七个一体化”开展工作;要深入总结经验,认真查找不足,补齐短板弱项,切实形成可复制、可推广的年级工作机制和有效措施。

各年级工作组成员要积极响应和参与年级工作组工作,坚持“读书学习,健康成长,创新创造,艰辛奋斗”的校园主基调,坚持真情教育、严格管理、热心服务,坚持集思广益、互学互鉴,总结工作经验,探索育人规律,凝聚育人合力,不断提升学科建设视域下学生工作质量。

各年级工作组要建立本年级学生信息沟通反馈机制,定期收集和研判学生问题,形成并落实相应方案,做好相关工作记录;每学期至少召开一次集体工作会议,搭建年级各类交流研讨平台,组织开展工作交流、工作实践、工作研讨等,打造特色鲜明的年级工作组文化,固化经验做法,形成长效机制,提升育人实效,为建设“特色鲜明、走在前列”的高水平大学贡献智慧和力量。


党委学生工作部  党委研究生工作部

                     2022年10月24日