伟德国际1949官网党委学生工作部(武装部)是学校党委和行政领导下的学校本专科学生教育、管理、服务的职能部门,负责本专科生的思想政治教育、奖励与处分、心理健康教育、就业指导、创新创业、网络思政、学生资助、国防教育、学生军训、征兵入伍以及辅导员队伍建设等工作。

设学生教育管理科、国防教育科(征兵工作站)、学生综合信息中心、心理健康教育与咨询中心、学生资助中心等科室(中心),代管就业指导中心与创新创业教育学院。另设有少数民族学生工作办公室,协助学校相关部门、学院开展少数民族学生教育管理服务工作。此外,伟德国际1949官网学生工作委员会、毕业生就业工作委员会、学校创新创业教育工作领导小组、学生资助工作领导小组、大学生心理健康教育工作领导小组、国防教育工作领导小组、人民防空委员会等的办公室设在学生处。

关于公布2024年伟德国际1949官网创新创业大赛首批重点项目和培育项目名单的公示

发布者: 审核人: 发布时间:2024年04月17日 11:17

各学院、部(处)、校区、校直各单位:

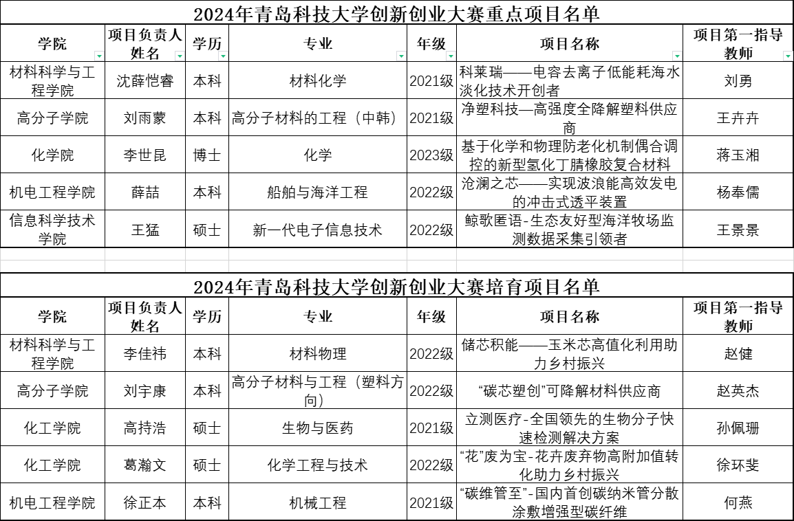
为整合全校资源,培育孵化优质创新创业大赛参赛项目,全面推动中国国际大学生创新创业大赛工作,学校开展了创新创业大赛重点项目征集工作,经学生申报和学院推荐共挖掘53支项目。创新创业教育学院组织专家通过项目盲审、专家问询等环节遴选出“科莱瑞——电容去离子低能耗海水淡化技术开创者”等5个项目为首批重点项目遴选出“储芯积能——玉米芯高值化利用助力乡村振兴”等5个项目为培育项目具体名单如下:


希望各单位继续加大项目挖掘和培育力度,学校将根据整体工作安排,开展第二轮重点项目征集工作,加速培育高质量创新创业项目。

如有疑义或异议,请在公示期内向创新创业教育学院反映。

 

公示时间2024417——4月19

联系人:刘夕升、信连涛

联系电话:88959937

创新创业教育学院

2024417