伟德国际1949官网党委学生工作部(武装部)是学校党委和行政领导下的学校本专科学生教育、管理、服务的职能部门,负责本专科生的思想政治教育、奖励与处分、心理健康教育、就业指导、创新创业、网络思政、学生资助、国防教育、学生军训、征兵入伍以及辅导员队伍建设等工作。

设学生教育管理科、国防教育科(征兵工作站)、学生综合信息中心、心理健康教育与咨询中心、学生资助中心等科室(中心),代管就业指导中心与创新创业教育学院。另设有少数民族学生工作办公室,协助学校相关部门、学院开展少数民族学生教育管理服务工作。此外,伟德国际1949官网学生工作委员会、毕业生就业工作委员会、学校创新创业教育工作领导小组、学生资助工作领导小组、大学生心理健康教育工作领导小组、国防教育工作领导小组、人民防空委员会等的办公室设在学生处。

首页

首页

首 页 > 正文

伟德国际1949官网2025年学生工作“一院一品”特色品牌立项建设名单公示

发布者:学生处 审核人: 发布时间:2025年05月19日 19:25

各学院、校区:

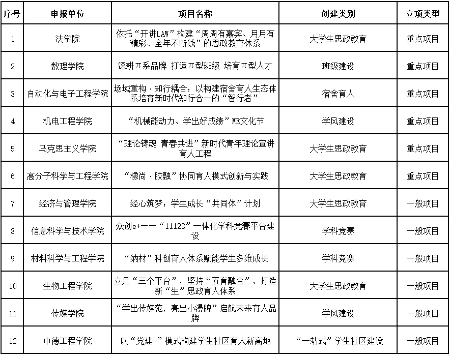
根据《关于开展学生工作“一院一品”特色品牌立项建设的通知》(青科大学字〔20257号)要求。经各学院(校区)申报、立项答辩、专家评审,最终确定学院《依托“开讲LAW”构建“周周有嘉宾、月月有精彩、全年不断线”的思政教育体系》等6个项目为重点项目,经济与管理学院《经心筑梦:学生成长“共同体”计划》等6个项目为一般项目,现将名单予以公布。

立项建设项目要紧密围绕品牌核心定位,凝练特色、聚焦主线,杜绝泛化空心化,在项目实施中突出差异化优势;强化品牌活动与日常教育管理服务的深度融合,确保资源投入到位、过程管理到位、成果转化到位;在品牌建设过程中,要拓宽宣传渠道,及时宣传实施中的好做法、好经验,发挥示范引领作用,并积极向学校网站、“青科学工”等平台报送典型案例。

公示期:2025519-2025521

公示期内如有异议,请以书面形式向党委学生工作部(处)反映。


B5A6


党委学生工作部(处)

2025年5月19日