伟德国际1949官网党委学生工作部(武装部)是学校党委和行政领导下的学校本专科学生教育、管理、服务的职能部门,负责本专科生的思想政治教育、奖励与处分、心理健康教育、就业指导、创新创业、网络思政、学生资助、国防教育、学生军训、征兵入伍以及辅导员队伍建设等工作。

设学生教育管理科、国防教育科(征兵工作站)、学生综合信息中心、心理健康教育与咨询中心、学生资助中心等科室(中心),代管就业指导中心与创新创业教育学院。另设有少数民族学生工作办公室,协助学校相关部门、学院开展少数民族学生教育管理服务工作。此外,伟德国际1949官网学生工作委员会、毕业生就业工作委员会、学校创新创业教育工作领导小组、学生资助工作领导小组、大学生心理健康教育工作领导小组、国防教育工作领导小组、人民防空委员会等的办公室设在学生处。

首页

首页

首 页 > 正文

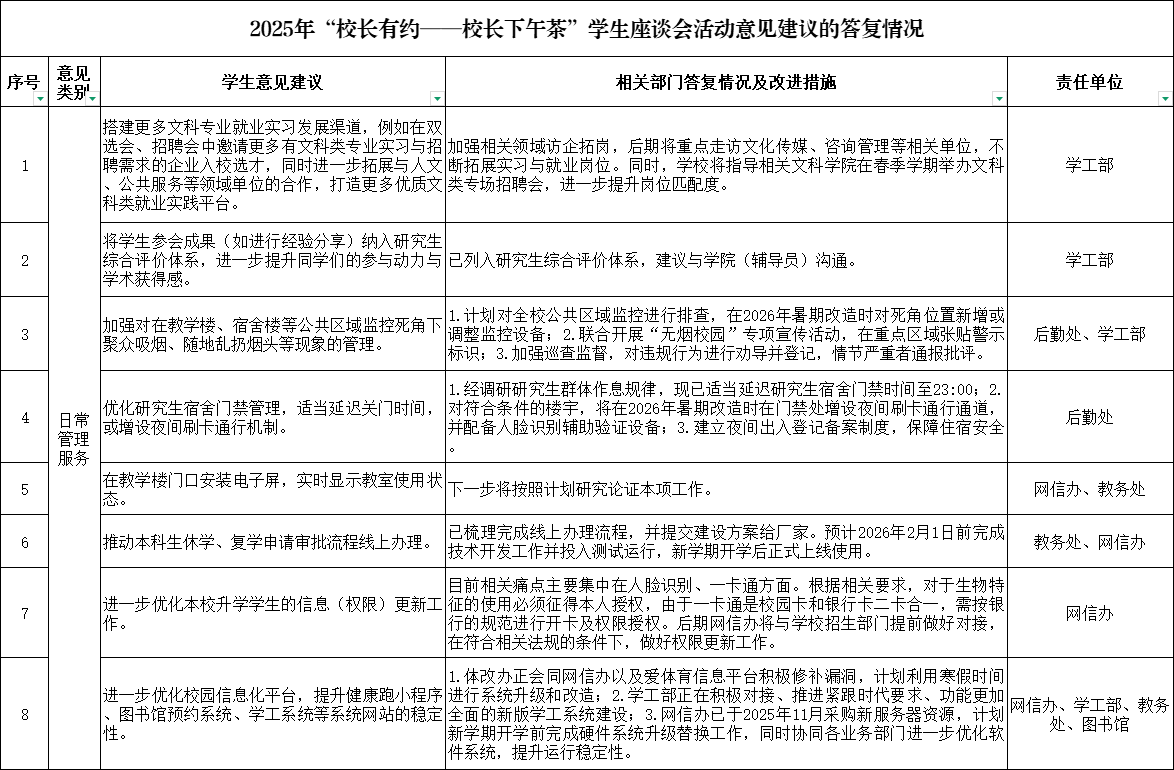
关于对2025年“校长有约——校长下午茶”学生座谈会上意见建议的答复

发布者: 审核人: 发布时间:2025年12月25日 14:52

2025年11月11日,学校举办“校长有约——校长下午茶”学生座谈会,校领导、相关职能部门负责人与35名本科生、研究生代表“面对面”交流。会上,学生代表畅所欲言,不仅分享了在校学习体会、生活感悟、成长思考,并在广泛调研的基础上提出了关于校园软硬件建设、学生成长成才等方面的意见建议。

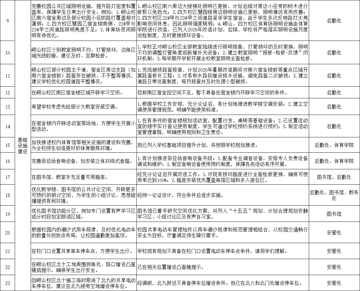
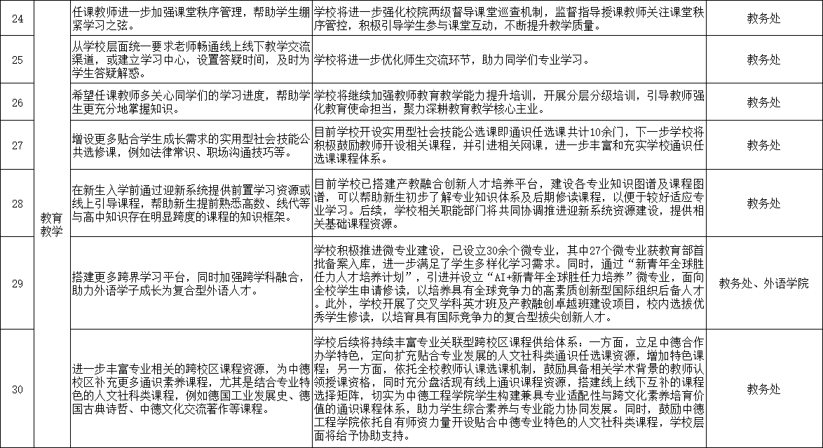
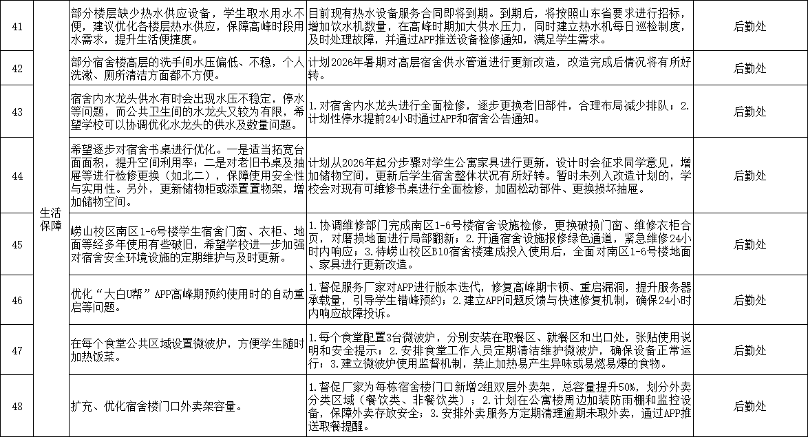
相关部门负责人认真记录并对大部分问题进行了现场回应答复。会后,党委学生工作部会同相关责任部门对有关问题持续调研落实、跟进解决,并将相关工作情况总结梳理形成6类48项意见建议及其答复的工作清单,具体情况如下: