各学院、高密校区:
为进一步普及大学生职业生涯规划知识,引导广大学生树立正确的成才观、就业观,提高就业技能与实践能力,经研究,决定举办第二届伟德国际1949官网大学生职业生涯规划大赛。现将有关事项通知如下:
一、大赛主题
律动青春,勇往职前
二、参赛对象
伟德国际1949官网全日制在校学生
三、大赛组织机构
(一)举办单位
主办单位:伟德国际1949官网学生工作处
承办单位: 自动化与电子工程学院
赞助单位:山东高校毕业生就业信息网潍坊高新区对外劳务合作服务平台
网络支持:伟德国际1949官网就业信息网、伟德国际1949官网自动化与电子工程学院网
(二)大赛组委会、评委会及其成员
大赛成立组委会。组委会由分管副校长担任组委会主任,组委会成员由学院、校区分管书记组成,负责统筹协调、组织实施大赛的各项工作。大赛组委会在大学生就业指导中心、自动化与电子工程学院分团委设置办公室,具体负责大赛的执行、宣传、协调、推进等日常工作。组委会组成见《大赛组委会组成人员名单》(附件1)。
学校将邀请高校、用人单位职业咨询专家和相关负责人组成评委会,按照大赛统一评分标准,以百分制核算,并使用统一表格进行评分。
各学院需填写《各学院联系人信息表》(附件2),并将电子版表格发送至大赛组委会邮箱:zdhxgb@163.com。
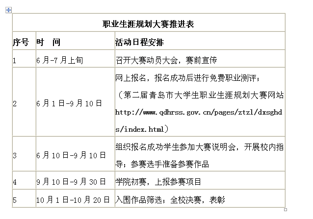
四、大赛日程安排
大赛于6月启动,开展的时间为6月-10月。网上报名:http://www.qdhrss.gov.cn/pages/ztzl/dxsghds/index.html
各阶段活动日程安排见下表:

1.学院初赛(2015年6月1日—9月30日)
(1)初赛由各学院自行组织实施,各学院应设立大赛领导小组、评审小组等专门机构,做好本学院赛事的宣传发动、作品征集和评选等工作。
(2)各学院组织拟参赛选手网上报名,报名成功后进行免费职业测评;对拟参赛选手进行赛前指导,完善作品,熟悉比赛流程。
(3)各学院参照《书面作品评分标准》(附件3)对初赛作品进行评选。
2.学院推荐(2015年9月30日前)
(1)各学院按照初赛分数从高到低的顺序,推荐不少于2名选手。
(2)各学院于9月30日16:00前将《决赛推荐表》(附件4)、《职业生涯规划书》(无特定模版)及选手其它决赛材料的电子版,发送至大赛组委会邮箱。
决赛作品的内容格式等具体要求参照《参赛作品格式要求》(附件5)执行。
(3)本次大赛只接受学院推荐,不接受个人报名。
3.全校决赛(2015年10月1日-10月20日)
根据各学院推荐人选,组织预决赛,大赛评委会对选手在决赛各环节的表现严格把关,进行预选,并对最终参加现场决赛人选进行一对一指导。
决赛环节由主题陈述、情景模拟、现场答辩三部分组成,每位选手参赛时间限时20分钟,其中主题陈述8分钟,情景模拟7分钟,现场答辩5分钟。主题陈述环节由参赛选手以PPT形式展示个人职业生涯规划书,其中涉及各所在单位及个人信息的部分(包含文字及图片)需作模糊处理。情景模拟环节参赛选手围绕“目标职业的典型工作情景”这一主题自编短剧,选手扮演本人参赛作品中规划的目标职业角色。可邀请同学、老师联合参演,总上场人数不超过4人。扮演结束后,选手进行1分钟自述,阐明应对这些问题在大学期间应提升哪些职业素质,该如何提升。扮演过程中可使用简单道具,道具摆放、表演和自述时间每人累计不超过7分钟,超时将扣分。现场答辩环节由评委对参赛选手进行现场提问,全方面展示选手对目标职业的理解。
每位参赛选手三个环节展示完毕后,由评委根据《决赛评分标准》(附件6)进行现场打分,完成《决赛评分表》(附件7)。根据决赛成绩计算最终得分,按分数由高到低的顺序分别评选出获奖选手。一、二等奖不设并列奖,若总成绩出现相同分数时,以决赛环节得分排序。
五、奖项设置
大赛分别设置一等奖1名、二等奖3名、三等奖6名,分别颁发获奖证书和奖品;优胜奖若干,颁发获奖证书。大赛评选优秀指导教师8名,颁发优秀指导教师奖;评选优秀组织单位若干。
大赛评委会将综合职业生涯规划书写作成绩和决赛环节成绩评出本科研究生前5名、专科前2名代表学校参加11月份举办的“第二届青岛市大学生职业生涯规划大赛”。
“第二届青岛市大学生职业生涯规划大赛”分别设置本研组(A组)和高职高专组(B组)一等奖1名、二等奖5名、三等奖10名以及优胜奖15名。荣获一等奖的选手同时授予“2015年度青岛市最佳职业生涯规划之星”荣誉称号。获奖选手将获得由青岛市人力资源和社会保障局颁发的获奖证书。同时,荣获前三甲的学生将获得赴美名企名校参观实训机会。其中,一等奖选手:机票、食宿、交通及培训费用全免;二等奖选手:免培训费及当地交通费,机票、食宿费用自理;三等奖选手:免培训费,其余费用自理。除上述费用外,其他发生的个人消费及签证等证件办理手续费由当事人自理。一等奖获奖选手若放弃出国实训机会,将颁发奖金5000元/人;二、三等奖获奖选手获得赴美参观实训机会同时,还可获得奖金二等奖2000元/人,三等奖1000元/人。另外,赛后将根据选手个人情况,推荐实习、就业岗位。
六、其它
1.大赛期间组委会将通过伟德国际1949官网就业指导中心网、自动化与电子工程学院网站发布本次大赛相关的通知与资讯。各学院在初赛阶段,应定期、及时地将院内初赛的相关动态、比赛总结、图文、视频等信息通过大赛专用邮箱报送大赛组委会办公室,各学院组织情况的上报将作为评选优秀组织单位奖的重要参考标准。
2.参赛选手提交的作品及相关电子版资料必须保证是本人原创作品,并保证拥有该作品的合法著作权。所有参赛作品不退原稿,请自行保留底稿。
其它未尽事项将通过学校就业指导中心网站、自动化与电子工程学院网站陆续发布,如有疑问可联系大赛组委会办公室。
附件下载:
点击浏览该文件
伟德国际1949官网大学生职业生涯规划大赛组委会
2015年6月
|